礼来公司(LLY.US 于上周日宣布,根据一项头对头对比试验的数据,其减肥药物Zepbound在减少腰围等五项减肥指标上优于诺和诺德公司(NVO.US 的Wegovy。此前,礼来公司在去年12月曾报告称,其减肥药物在减重效果...
-
发布了文章 2025-05-12
减少腰围等五大减肥指标全面胜出!礼来Zepbound头对头试验碾压诺和诺德(NVO.US)Wegovy
-
发布了文章 2025-05-12
如何理解期权的简介内容?这种理解对投资操作有何帮助?
期权作为金融市场中一种重要的衍生工具,理解其内涵对于投资操作具有关键意义。期权是一种合约,赋予持有人在特定日期或之前以约定价格买入或卖出标的资产的权利,但并非义务。这种权利与义务的不对等性是期权的核心特征之一。从期权的基本要...
-
发布了文章 2025-05-12
中信证券:中美破冰会谈后贸易摩擦会如何演绎?
炒股就看金麒麟分析师研报,权威,专业,及时,全面,助您挖掘潜力主题机会! 中信证券研究 文|杨帆 玛西高娃 遥远 张黎阳 危思安 近期市场关注中美破冰会谈后贸易摩擦会如何演绎,本篇报告围绕此问题展开研究。...
-
发布了文章 2025-05-12
连续两个交易日收涨,多晶硅期价涨势能否持续?
...
-
发布了文章 2025-05-12
德康农牧4月销售生猪93.2万头 销售收入18.67亿元
德康农牧(02419)发布公告,2025年4月,本公司销售生猪932.23千头(其中商品肉猪899.05千头),销售收入人民币18.67亿元。 2025年4月,本公司商品肉猪销售均价人民币14.81元/公斤,较20...
-
发布了文章 2025-05-12
中国金茂前4个月累计签约销售额253.03亿元 同比增加5.34%
中国金茂(00817)发布公告,2025年4月份,该集团取得签约销售金额人民币70.01亿元,签约销售建筑面积32.64万平方米。截至2025年4月30日止4个月,集团累计取得签约销售金额共计人民币253.03亿元,同...
-
发布了文章 2025-05-12
解放日关税后美国首波“硬数据”来袭 通胀警报将再次拉响?
上周美股小幅收跌,此前美联储主席鲍威尔重申了央行对利率政策的观望态度,而特朗普总统公布了美国和英国之间的贸易协议。 由于贸易波动影响了股票走势,三大主要股指上周均以下跌收盘。标准普尔500指数下跌约0.5%,道琼斯工业平均指...
-
发布了文章 2025-05-12
苏州科达科技股份有限公司发生经营范围变更
天眼查App显示,近日,苏州科达发生工商变更,经营范围变更由研发、生产包括数字音、视频编解码器和视频会议、视频监控平台在内的网络通讯设备及软件、以及包含IC卡读写机、移动电话机和配件在内的无线通讯产品及软件;销售自产产品,提...
-
发布了文章 2025-05-12
公募重磅改革启动,券商等代销机构迎新考验!
公募基金行业重大变革正式启动,作为整个生态中的重要一环,98家券商在内的代销机构也将面临深刻转型。近日,证监会发布的《推动公募基金高质量发展行动方案》(以下简称《方案》)首次提出将建立基金销售机构分类评价机制,将投资者盈亏与...
-
发布了文章 2025-05-12
小米退掉的总部地块变身豪宅,绿城开盘“日光”卖了超70亿
楼面价13.1万元/平方米,新房备案均价19.5万元/平方米,最贵的一套房源总价高达1.54亿元。 5月11日,位于上海市徐汇滨江板块的“全国单价地王”项目——“绿城潮鸣东方”正式开盘,绿城方面于今日下午官宣该盘12...
-
发布了文章 2025-05-12
OpenAI:与微软洽谈新资金和未来 IPO :130 亿美元投资成焦点
快讯摘要 OpenAI 与微软洽谈修改合作条款,涉及新资金、未来 IPO 及微软逾 130 亿美元投资的股权等问题。...
-
发布了文章 2025-05-12
【公告汇总】5月11日上市公司股票异常波动一览
5月11日,截至20时,上市公司发布的股票异常波动公告汇总如下: 襄阳轴承(000678)发布公告,公司股票在5月7日、8日和9日连续3个交易日,收盘价格涨幅偏离值累计达到20.35%。 ST炼石(000697)发布公告,公...
-
发布了文章 2025-05-12
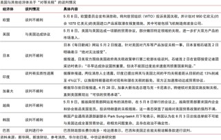
突发!美国、日本,重大变数!
就日美谈判,石破茂强硬表态。在美日关税谈判进展缓慢之际,日本首相石破茂突然释放强硬信号。5月11日,石破茂表示,日本寻求美方撤销加征汽车关税,将致力于在谈判中取消所有关税。另外,石破茂还表达了“没必要急于(与美方)达成协议”...
-
发布了文章 2025-05-12
英美就关税贸易协议条款达成一致,如何影响全球市场
过去一周,英美就关税贸易协议条款达成一致。全球市场情绪有所缓和,截至上周结束,美股实现连续三周未出现超1%的下跌,较低位反弹近15%,不过大盘指数仍未重新站上关键的200日均线,观望情绪依旧强烈。此前持续流入港股的南向资...
-
发布了文章 2025-05-11
重庆三峡学院:85 万设备采购终止
【日前,重庆三峡学院防火墙及 DNS 设备采购中标结果引关注】日前,重庆三峡学院发布“防火墙及 DNS 设备采购中标结果公告”,1 台普联“TL-R473G”的设备中标价 85 万元,而该款设备网购平台售价不到 300 元。...
-
发布了文章 2025-05-11
特朗普将接受来自卡塔尔的豪华飞机作为礼物
据美国广播公司(ABC News)周日报道,唐纳德・特朗普总统的政府很可能会接受来自卡塔尔王室的一架豪华波音 747-8 大型喷气式飞机,这可能是美国从外国政府收到的最昂贵的礼物。 美国广播公司援引知情人士的话称,预...
-
发布了文章 2025-05-11
冲刺港股IPO!这家光伏材料商如何闷声发财?
炒股就看金麒麟分析师研报,权威,专业,及时,全面,助您挖掘潜力主题机会! 来源:尺度商业 文 | 董武英 四月以来,上市公司纷纷发布2024年年报和2025年一季报,从数据上看,光伏产业链中下游的电池组件制造...
-
发布了文章 2025-05-11
绿联科技:接受易方达基金等机构调研
快讯摘要 绿联科技:接受易方达基金等机构调研 每经AI快讯,绿联科技发布公告称,2025年5月6日至2025年5月9日期间,公司接受易方...
-
发布了文章 2025-05-11
“特朗普夜不能寐,搞定全球问题比想象难得多”
来源:观察者网 【文/观察者网 刘程辉】上任早已过去百日,可第二次入主白宫的特朗普似乎并不开心:因为他发现,“解决全球问题比他想象的要困难得多”。 美国《华盛顿邮报》5月10日发文披露,对于无法迅速结束俄乌冲突,...
-
发布了文章 2025-05-11
年入393亿,长沙将要跑出一个超级独角兽IPO
炒股就看金麒麟分析师研报,权威,专业,及时,全面,助您挖掘潜力主题机会! 来自网红长沙。 作者 | 千然 来源 | #融中财经(ID:thecapital)...










